欢迎访问上饶信江建筑工程施工图设计审查事务所官网
XML地图
HTML地图
400-119-8559
首页
公司介绍
关于我们
最新动态
最新动态
审图案例
审图案例
审图流程
上饶信江审图流程图
审图备案
上饶信江人防工程装修施工图纸审批
上饶信江施工图审查情况备案
联系我们
联系我们
首页
>
审图案例
>
审图案例
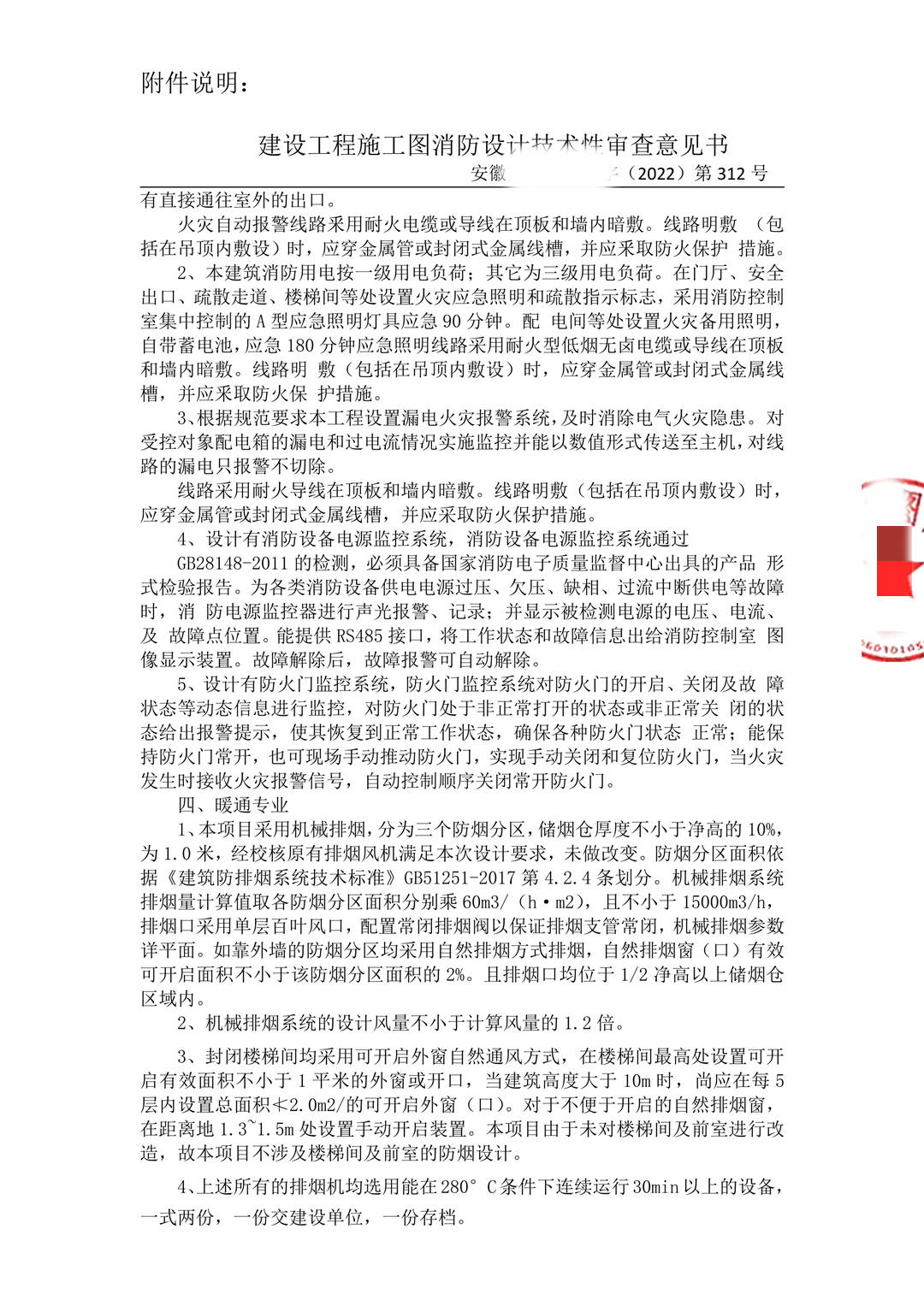
上饶信江施工图审查-安徽某机构消防审查意见书
作者:上饶信江建筑工程施工图设计审查事务所 日期:2025-10-16 点击数:456
上一篇 : 上饶信江施工图审查-六安某桥梁施工图设计审查合格书
下一篇 : 上饶信江施工图审查-安徽某艺术培训中心一审意见
随便看看
16
2025-10
施工图审查备案所需材料-上饶信江建筑工程施工图审查有限公司
上饶信江建筑工程施工图审查有限公司 施工图审查备案所需材料因地区和项目类型不同会有所差异,一般需要提供...
16
2025-10
消防工程施工图设计审查要点-上饶信江施工图审查
上饶信江施工图审查 一、总平面与建筑布局审查消防间距核查建筑与周边建筑物、构筑物、堆场、储罐等的防火间...
16
2025-10
建筑施工图审查中心审查医院建筑设计图纸的专业要点梳理-上饶信
上饶信江施工图审查平台 建筑设计:总平面布置:审查建设用地范围、道路及建筑红线位置是否明确标出...
16
2025-10
幕墙施工图节点详图设计-上饶信江施工图审查平台
上饶信江施工图审查平台 一。设计要点 安全性:保证幕墙在各类荷载下内部不产生过大...
16
2025-10
商业综合体消防系统施工图审查要点八大条-上饶信江施工图审查平
上饶信江施工图审查平台 1.系统合规性审查:核对施工图中消防系统的设计是否严格遵循现行国家及地方消防规...
16
2025-10
施工图预算如何合理降低?-上饶信江施工图审查平台
上饶信江施工图审查平台 一、设计阶段优化:源头控制成本设计是影响预算的核心环节,占成本影响因素的70%...
友情链接: